{@ member.last_name @} {@ member.first_name @} 様こんにちは
{@ member.stage_name @}会員 {@ member.active_points @}ポイント
電話注文 0120-95-2641 (平日 10:00〜12:00 / 13:00〜18:00 (土・日・祝日定休))

【オンラインストア限定商品】
Toulien トゥリアシリーズ 『アルト』チタンタイプ 刻印できる遺骨ペンダント アレルギーを起こしにくいチタン製

商品番号 2209002803-2209002768
  • 刻印
  • オンラインストア限定
¥ 27,500 税込
送料込
本日12時00分までのご注文で宅配便でお届けします。
東京都
受注生産品のため、キャンセル・返品は不可です (必須)
ご注文後の届け先や内容の変更はできません。確定前によくご確認ください。 (必須)
 



最愛の人への想いを ジュエリーに封じ込めて身につける。
新しいカタチの絆です。

ご家族、ご兄弟、ご両親、恋人。事前には想像することすら耐えがたいことですが、最愛の人が帰らぬ人になってしまった時。人である以上いつかは避けられないこの別れに際して、インナーポケット機能がついた『Soul Jewelry(ソウルジュエリー)』は、最愛の方の形見や遺灰を収納していただくことができるジュエリーペンダントです。
それは世界でただひとつの深い絆のしるしです。


大切な人への想いを刻み込む。 トゥリアシリーズ


「Toulien」は、フランス語の「toujours:いつまでも」と、「lien:絆」を組み合わせた造語です。
いつまでも強い絆を感じていただきたいという、Soul Jewelry の願いが込められています。
イニシャル、名前、生年、没年月日、メッセージなど、大切な想いを刻印できる、あなただけの特別なSoul Jewelry。


豊富なバリエーションから、あなただけの想いを刻み込んで。
素材はチタン、高い耐食性と耐錆性で優れています。
堅牢さに加え、アレルギーを起こしにくく毎日着けても安心な素材です。
防水効果のあるOリング付きだから、小雨などに強く、少々の汚れは水洗いできれいに流せます。


Soul Jewelryだから実現できる、遺骨や遺灰を納めて、大切な人への想いを刻み、身につけられる。インナーポケット機能付きジュエリーです。


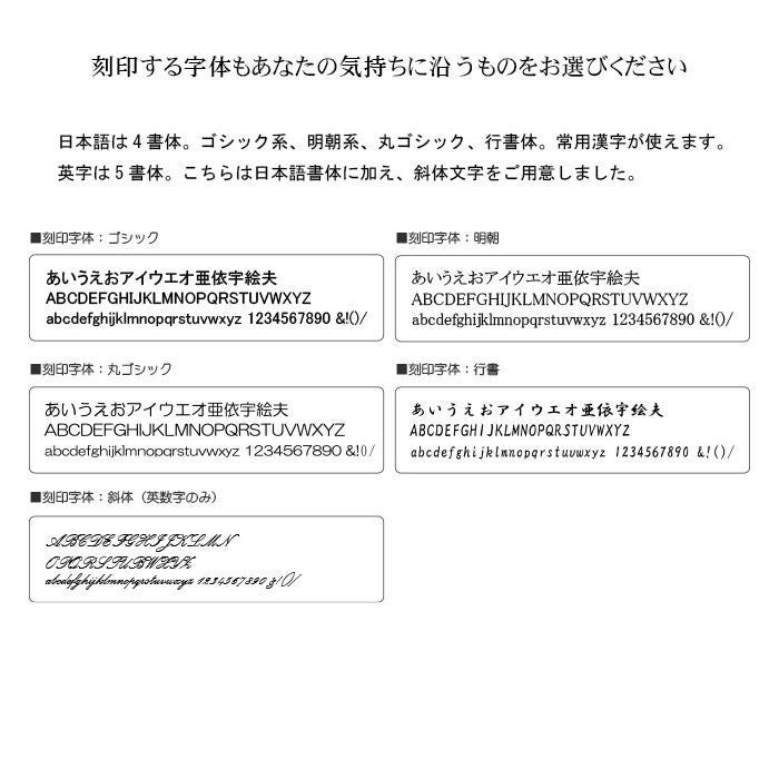
あなただけのオリジナルな刻印を実現しました
使えるフォントは5種類、当用漢字、英数字。さまざまな想いを刻み込んでいただけます。



■商品詳細
◎材質
チタン(ペンダントトップ・チェーン共)


◎サイズ
H30mm×W6mm×D6mm


◎トップデザイン
アルト(意味:背の高い)


◎チェーン
アジャスターカンタイプ 50cm


◎インナーポケット口径
3mm (※「インナーポケット口径」とは収納口のネジ穴の口径です) 生活防水機能付き(Oリング)


◎重量
3.0g(ペンダントトップのみ)


◎防水
生活防水 (シャワーや多少の汚れの水洗いが可能。長時間の入浴や潜水等には対応していません)


◎刻印面
1面(裏)


◎各刻印面の文字数・行数
[表面] 刻印不可  ※表面の模様は最初から刻印されています
[裏面] 文字数:ひらがな・カタカナ・漢字・記号:10文字
    アルファベット(大文字/小文字)・数字:21文字
行数:1行


◎刻印字体
【日本語書体】
「明朝」「ゴシック」「丸ゴシック」「行書」
【英字書体】
「明朝」「ゴシック」「丸ゴシック」「行書」「イタリック」


◎セット内容
個装箱、納骨キット、専用ドライバー、竹製ピンセット、敷き紙、紙製ロート、お手入れクロス、取扱説明書、ねじゆるみ止め固着剤

■遺骨・遺灰の納め方
ネジを外し、細かくした遺骨や遺灰を少量、付属のロートを使用しトップ本体のインナーポケットに収めます。その後、ネジをしっかりと締めてください。
※ネジは、ゆるんだり、外れたりするおそれがあります。ご心配な方は固着剤を少量ネジ部に付けて固定させてください。
■お届け
ご注文確認後、制作に関するご案内をメールにて担当者よりお送りします。納期は刻印イメージが確定してから作業に入りますので、1週間から10日ほどかかります(配送期間は含まれません )。
■備考
・写真の色あいは、実際のものと異なる場合があります。あらかじめご承知おきください。
・ペンダントへの刻印場所は、ご希望に可能な限り沿うようつとめますが、ご要望にお応えできないこともございます、あらかじめご了承ください。
・複数面刻印が可能でも、1面のみ、あるいは希望する面のみの刻印も可能です(刻印面数が少なくても、商品代金の変更は致しません)。
・商品の特性上、封入、使用後の交換・返品はお受けできかねますのであらかじめご了承下さい(不具合による交換は除く)。
・付属しているチェーンは、劣化や事故により、切れたり外れたりする可能性があります。チェーンの状態にご留意いただき、劣化させている場合は修理していただくかお買い換えいただきますようお願い致します。
・本商品の詳細については、どうぞお気軽にお問い合わせください。
ご遺骨などを扱うとてもデリケートなお品につきまして、お伝えしたいことをまとめました。
・906,907

返品・交換について

商品の品質につきましては、万全を期しておりますが、万一不良・破損などがございましたら、商品到着後7日以内にお知らせください。返品・交換につきましては、7日以内、未開封・未使用に限り可能です。